THU 19-JAN-2006 (019) - 20      Good Day

DATE: 19-Jan-2006     START TIME: 20:32     STOP TIME: 21:10     POSITION: 20° 48.87' N 157° 11.97' W

Quality Checking | Engineering Info | Forth Log

MOBY LuBot data are not useable.
01192100.jpg
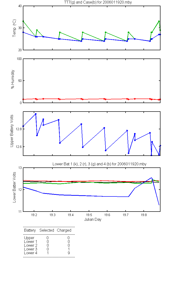
2006011920_01.png 2006011920_02.png 2006011920_03.png 2006011920_04.png 2006011920_05.png 2006011920_06.png

Table of Quality Checking Information

FILE:                                    Complete
 
PROCESSING:                              Good Day
 
CONFIGURATION:                           mby23201
 
RAW SCANS MARKED BAD:                    VR = 37; DscS = 'TOO LOW'; FhdS = '';
                                         VR = 27; DscS = 'TOO LOW'; FhdS = ''
                                         VR = 25; DscS = 'TOO LOW'; FhdS = ''
                                         VR = 14; DscS = 'TOO LOW'; FhdS = ''
                                         VR = 13; DscS = 'TOO LOW'; FhdS = ''
                                         VR = 51; DscS = 'TOO HIGH'; FhdS = ''
                                         VR = 51; DscS = 'TOO HIGH'; FhdS = ''
 
RAW SCANS W/ PIXELS REMOVED:             VR = 35; Pixels = [564  563  562];
                                         VR = 32; Pixels = [760  759  758];
                                         VR = 29; Pixels = [935  934  933  932  931];
                                         VR = 30; Pixels = [773  774  775  939  940  941];
                                         VR = 31; Pixels = [856   857   858   965   966   967   972   973   974  1002  1003  1004];
                                         VR = 20; Pixels = [548  549  550  742  743  744  885  886  887];
                                         VR = 17; Pixels = [632  633  634  913  914  915];
                                         VR = 18; Pixels = [708  709  710  924  925  926];
                                         VR = 22; Pixels = [530  531  532  535  536  537  829  830  831  993  994  995];
                                         VR = 43; Pixels = [580  579  578  577  576  575  574  573  572];
                                         VR = 42; Pixels = [600  601  602  755  756  757];
                                         VR = 44; Pixels = [732  733  734  739  740  741  742  743];
                                         VR = 45; Pixels = [770  771  772  900  901  902];
                                         VR = 46; Pixels = [565  566  567  828  829  830  935  936  937];
                                         VR = 47; Pixels = [984  983  982];
                                         VR = 78; Pixels = [803  802  801];
                                         VR = 83; Pixels = [540  541  542  548  549  550  551  552  553  554  555];
                                         VR = 77; Pixels = [713  712  711];
                                         VR = 7; Pixels = [389  388  387];
                                         VR = 4; Pixels = [515  514];
                                         VR = 4; Pixels = [515  514];
 
RAW SCANS W/ PIXELS FILLED:              VR = 35; Pixels = [186  187  188];
                                         VR = 35; Pixels = [191  192  193];
                                         VR = 34; Pixels = [658  659  660];
                                         VR = 33; Pixels = [572  573  574];
                                         VR = 30; Pixels = [547  548  549];
                                         VR = 30; Pixels = [547  548  549];
                                         VR = 30; Pixels = [547  548  549];
 
FHDS(6,:):                               FHDS = 'MOBY LuBot data are not useable.';
 

Table of Engineering Information

                 |           LITE                      |           DARK                       |                      
                 |            Int       Bin    Maximum |            Int       Bin     Maximum |     MUX    No.    No.
    MOBY         |           Time    Factor     Counts |           Time    Factor      Counts |     Pos   Lite   Dark
    File  Source |          (B/R)     (B/R)      (B/R) |          (B/R)     (B/R)       (B/R) |                      
-------------------------------------------------------------------------------------------------------------
06011920 LuTop   |  40.000/40.000    6/384  25155/15828 |  40.000/40.000    6/384   1273/5006   |     9      5      2
06011920 LuMid   |  64.000/64.000    4/384  20359/12086 |  64.000/64.000    4/384   1268/7526   |     5      5      2
06011920 LuBot   |  64.000/64.000    4/384  13138/9686  |  64.000/64.000    4/384   1305/7474   |     2      5      2
06011920 EdTop   |   0.600/0.600    32/64   16295/10979 |   0.600/0.600    32/64    1057/1076   |    10      5      2
06011920 EdMid   |   2.500/2.500     8/64   13675/8669  |   2.500/2.500     8/64    1046/1095   |     7      5      2
06011920 EdBot   |   2.000/2.000    12/384  15528/9156  |   2.000/2.000    12/384   1057/1308   |     3      5      2
06011920 EsSfc   |   0.750/0.750    16/16   21983/16483 |   0.750/0.750    16/16     999/1023   |     8      3      2
06011920 Blue LED|   1.000/1.000    64/384  28639/1734  |   1.000/1.000    64/384   1079/1186   |    12      3      2
06011920 Blue LED|   1.000/1.000    64/384  29038/1798  |   1.000/1.000    64/384   1144/1230   |    12      3      2
06011920 Red LED |   1.000/1.000   384/64   16317/29928 |   1.000/1.000   384/64    1540/1050   |    13      3      2
06011920 Red LED |   1.000/1.000   384/64   16348/29620 |   1.000/1.000   384/64    1631/1098   |    13      3      2
06011920 Lamp    |   1.000/1.000    64/16   28956/40769 |   1.000/1.000    64/16    1141/1076   |    15      3      2
                 |        (sec)   (pixel)      (AD U) |        (sec)   (pixel)        (ADU) |                      

FORTH LOG FILE

The battery selcted for 2006011920.mby is #4 at 12.515 volts

19/01/2006 03:01:49 KERMIT:  SENT FILE: FORTH.LOG, 3803 BYTES, 0 NAKs
19/01/2006 03:21:30 XMODEM:  SENT FILE: 06011823.MOB, 228624 BYTES, 0 NAKs
19/01/2006 03:21:38 VAX STOPPED
19/01/2006 03:21:39 Temperature (deg):  TT7 = 33 (1744) Case = 28 (1930)  % Humidity: 8 (846)
19/01/2006 03:21:40 SHUTTING DOWN SYSTEM
19/01/2006 03:21:40 SHUTDOWN:  MOSOFF
19/01/2006 03:21:44 SHUTDOWN:  CHRGBATT
19/01/2006 03:22:01 LOWER BATTERY VOLTAGES (1 to 4) =  12.369 12.418 12.283 12.112
19/01/2006 03:22:02 CHRGBATT:  CHARGING LOWER BATTERY #4 = 12.112 VOLTS
19/01/2006 03:22:07 CHRGBATT:  UPPER BATTERY = 12.833 VOLTS
19/01/2006 03:22:08 SHUTDOWN:  TT5OFF
19/01/2006 03:22:09 SHUTDOWN:  GPSOFF
19/01/2006 03:22:10 SHUTDOWN:  APWR-OFF
19/01/2006 03:22:10 SHUTDOWN:  MODEMOFF
19/01/2006 03:22:11 END SHUTDOWN
19/01/2006 05:00:06 Temperature (deg):  TT7 = 26 (2022) Case = 26 (2024)  % Humidity: 9 (878)
19/01/2006 05:00:07 MODEM STARTED
19/01/2006 05:00:07 WAKEMODEM:  UPPER BATTERY = 12.973 VOLTS
19/01/2006 05:10:22 MODEM STOPPED
19/01/2006 05:10:23 Temperature (deg):  TT7 = 29 (1873) Case = 26 (2004)  % Humidity: 8 (856)
19/01/2006 05:10:23 SHUTTING DOWN SYSTEM
19/01/2006 05:10:24 SHUTDOWN:  MOSOFF
19/01/2006 05:10:28 SHUTDOWN:  CHRGBATT
19/01/2006 05:10:45 LOWER BATTERY VOLTAGES (1 to 4) =  12.357 12.393 12.295 11.929
19/01/2006 05:10:46 CHRGBATT:  CHARGING LOWER BATTERY #4 = 11.929 VOLTS
19/01/2006 05:10:51 CHRGBATT:  UPPER BATTERY = 12.729 VOLTS
19/01/2006 05:10:52 SHUTDOWN:  TT5OFF
19/01/2006 05:10:53 SHUTDOWN:  GPSOFF
19/01/2006 05:10:53 SHUTDOWN:  APWR-OFF
19/01/2006 05:10:54 SHUTDOWN:  MODEMOFF
19/01/2006 05:10:55 END SHUTDOWN
19/01/2006 06:00:06 Temperature (deg):  TT7 = 26 (2025) Case = 26 (2028)  % Humidity: 9 (875)
19/01/2006 06:00:07 GPS STARTED
19/01/2006 06:00:07 WAKEGPS:  UPPER BATTERY = 12.912 VOLTS
19/01/2006 06:00:16 GPS at 6:00:32, DelTime 15.72, Lat 20:49.4488' N, Lon 157:11.1186' W
19/01/2006 06:00:17 $GPGGA,060032,2049.4488,N,15711.1186,W,0,00,20.0,00.0,M,04.0,M,00,0000*52
19/01/2006 06:00:18 GPS STOPPED
19/01/2006 06:00:19 Temperature (deg):  TT7 = 26 (2022) Case = 26 (2028)  % Humidity: 9 (875)
19/01/2006 06:00:19 SHUTTING DOWN SYSTEM
19/01/2006 06:00:20 SHUTDOWN:  MOSOFF
19/01/2006 06:00:24 SHUTDOWN:  CHRGBATT
19/01/2006 06:00:41 LOWER BATTERY VOLTAGES (1 to 4) =  12.344 12.393 12.295 11.832
19/01/2006 06:00:42 CHRGBATT:  CHARGING LOWER BATTERY #4 = 11.832 VOLTS
19/01/2006 06:00:47 CHRGBATT:  UPPER BATTERY = 12.845 VOLTS
19/01/2006 06:00:48 SHUTDOWN:  TT5OFF
19/01/2006 06:00:49 SHUTDOWN:  GPSOFF
19/01/2006 06:00:50 SHUTDOWN:  APWR-OFF
19/01/2006 06:00:51 SHUTDOWN:  MODEMOFF
19/01/2006 06:00:51 END SHUTDOWN
19/01/2006 08:00:06 Temperature (deg):  TT7 = 25 (2065) Case = 25 (2063)  % Humidity: 9 (879)
19/01/2006 08:00:07 MODEM STARTED
19/01/2006 08:00:07 WAKEMODEM:  UPPER BATTERY = 12.906 VOLTS
19/01/2006 08:10:22 MODEM STOPPED
19/01/2006 08:10:23 Temperature (deg):  TT7 = 28 (1908) Case = 25 (2037)  % Humidity: 8 (856)
19/01/2006 08:10:23 SHUTTING DOWN SYSTEM
19/01/2006 08:10:24 SHUTDOWN:  MOSOFF
19/01/2006 08:10:28 SHUTDOWN:  CHRGBATT
19/01/2006 08:10:45 LOWER BATTERY VOLTAGES (1 to 4) =  12.381 12.369 12.259 11.758
19/01/2006 08:10:46 CHRGBATT:  CHARGING LOWER BATTERY #4 = 11.758 VOLTS
19/01/2006 08:10:51 CHRGBATT:  UPPER BATTERY = 12.643 VOLTS
19/01/2006 08:10:52 SHUTDOWN:  TT5OFF
19/01/2006 08:10:53 SHUTDOWN:  GPSOFF
19/01/2006 08:10:53 SHUTDOWN:  APWR-OFF
19/01/2006 08:10:54 SHUTDOWN:  MODEMOFF
19/01/2006 08:10:55 END SHUTDOWN
19/01/2006 11:00:06 Temperature (deg):  TT7 = 24 (2082) Case = 24 (2078)  % Humidity: 9 (880)
19/01/2006 11:00:07 MODEM STARTED
19/01/2006 11:00:07 WAKEMODEM:  UPPER BATTERY = 12.857 VOLTS
19/01/2006 11:10:22 MODEM STOPPED
19/01/2006 11:10:22 Temperature (deg):  TT7 = 28 (1923) Case = 25 (2052)  % Humidity: 8 (856)
19/01/2006 11:10:23 SHUTTING DOWN SYSTEM
19/01/2006 11:10:24 SHUTDOWN:  MOSOFF
19/01/2006 11:10:28 SHUTDOWN:  CHRGBATT
19/01/2006 11:10:45 LOWER BATTERY VOLTAGES (1 to 4) =  12.320 12.381 12.344 11.722
19/01/2006 11:10:45 CHRGBATT:  CHARGING LOWER BATTERY #4 = 11.722 VOLTS
19/01/2006 11:10:51 CHRGBATT:  UPPER BATTERY = 12.595 VOLTS
19/01/2006 11:10:51 SHUTDOWN:  TT5OFF
19/01/2006 11:10:53 SHUTDOWN:  GPSOFF
19/01/2006 11:10:53 SHUTDOWN:  APWR-OFF
19/01/2006 11:10:54 SHUTDOWN:  MODEMOFF
19/01/2006 11:10:55 END SHUTDOWN
19/01/2006 14:00:06 Temperature (deg):  TT7 = 24 (2086) Case = 24 (2084)  % Humidity: 9 (878)
19/01/2006 14:00:07 MODEM STARTED
19/01/2006 14:00:07 WAKEMODEM:  UPPER BATTERY = 12.814 VOLTS
19/01/2006 14:10:22 MODEM STOPPED
19/01/2006 14:10:23 Temperature (deg):  TT7 = 28 (1928) Case = 25 (2058)  % Humidity: 8 (855)
19/01/2006 14:10:23 SHUTTING DOWN SYSTEM
19/01/2006 14:10:24 SHUTDOWN:  MOSOFF
19/01/2006 14:10:28 SHUTDOWN:  CHRGBATT
19/01/2006 14:10:45 LOWER BATTERY VOLTAGES (1 to 4) =  12.332 12.405 12.295 11.685
19/01/2006 14:10:46 CHRGBATT:  CHARGING LOWER BATTERY #4 = 11.685 VOLTS
19/01/2006 14:10:51 CHRGBATT:  UPPER BATTERY = 12.558 VOLTS
19/01/2006 14:10:52 SHUTDOWN:  TT5OFF
19/01/2006 14:10:53 SHUTDOWN:  GPSOFF
19/01/2006 14:10:53 SHUTDOWN:  APWR-OFF
19/01/2006 14:10:54 SHUTDOWN:  MODEMOFF
19/01/2006 14:10:55 END SHUTDOWN
19/01/2006 17:00:06 Temperature (deg):  TT7 = 24 (2076) Case = 24 (2073)  % Humidity: 9 (878)
19/01/2006 17:00:07 MODEM STARTED
19/01/2006 17:00:07 WAKEMODEM:  UPPER BATTERY = 12.784 VOLTS
19/01/2006 17:10:22 MODEM STOPPED
19/01/2006 17:10:22 Temperature (deg):  TT7 = 28 (1921) Case = 25 (2051)  % Humidity: 8 (855)
19/01/2006 17:10:23 SHUTTING DOWN SYSTEM
19/01/2006 17:10:24 SHUTDOWN:  MOSOFF
19/01/2006 17:10:28 SHUTDOWN:  CHRGBATT
19/01/2006 17:10:45 LOWER BATTERY VOLTAGES (1 to 4) =  12.344 12.357 12.320 11.673
19/01/2006 17:10:45 CHRGBATT:  CHARGING LOWER BATTERY #4 = 11.673 VOLTS
19/01/2006 17:10:51 CHRGBATT:  UPPER BATTERY = 12.527 VOLTS
19/01/2006 17:10:51 SHUTDOWN:  TT5OFF
19/01/2006 17:10:52 SHUTDOWN:  GPSOFF
19/01/2006 17:10:53 SHUTDOWN:  APWR-OFF
19/01/2006 17:10:54 SHUTDOWN:  MODEMOFF
19/01/2006 17:10:55 END SHUTDOWN
19/01/2006 18:00:06 Temperature (deg):  TT7 = 25 (2066) Case = 25 (2068)  % Humidity: 9 (876)
19/01/2006 18:00:07 GPS STARTED
19/01/2006 18:00:07 WAKEGPS:  UPPER BATTERY = 12.747 VOLTS
19/01/2006 18:00:16 GPS at 18:00:34, DelTime 17.77, Lat 20:49.4488' N, Lon 157:11.1186' W
19/01/2006 18:00:17 $GPGGA,180034,2049.4488,N,15711.1186,W,0,00,20.0,00.0,M,04.0,M,00,0000*5B
19/01/2006 18:00:18 GPS STOPPED
19/01/2006 18:00:19 Temperature (deg):  TT7 = 25 (2063) Case = 25 (2067)  % Humidity: 9 (876)
19/01/2006 18:00:19 SHUTTING DOWN SYSTEM
19/01/2006 18:00:20 SHUTDOWN:  MOSOFF
19/01/2006 18:00:24 SHUTDOWN:  CHRGBATT
19/01/2006 18:00:41 LOWER BATTERY VOLTAGES (1 to 4) =  12.320 12.369 12.283 12.063
19/01/2006 18:00:42 CHRGBATT:  CHARGING LOWER BATTERY #4 = 12.063 VOLTS
19/01/2006 18:00:47 CHRGBATT:  UPPER BATTERY = 12.674 VOLTS
19/01/2006 18:00:48 SHUTDOWN:  TT5OFF
19/01/2006 18:00:49 SHUTDOWN:  GPSOFF
19/01/2006 18:00:50 SHUTDOWN:  APWR-OFF
19/01/2006 18:00:50 SHUTDOWN:  MODEMOFF
19/01/2006 18:00:51 END SHUTDOWN
19/01/2006 20:00:06 Temperature (deg):  TT7 = 24 (2090) Case = 24 (2087)  % Humidity: 9 (880)
19/01/2006 20:00:07 MODEM STARTED
19/01/2006 20:00:07 WAKEMODEM:  UPPER BATTERY = 12.759 VOLTS
19/01/2006 20:10:22 MODEM STOPPED
19/01/2006 20:10:22 Temperature (deg):  TT7 = 28 (1932) Case = 25 (2062)  % Humidity: 8 (857)
19/01/2006 20:10:23 SHUTTING DOWN SYSTEM
19/01/2006 20:10:24 SHUTDOWN:  MOSOFF
19/01/2006 20:10:28 SHUTDOWN:  CHRGBATT
19/01/2006 20:10:45 LOWER BATTERY VOLTAGES (1 to 4) =  12.369 12.369 12.295 12.540
19/01/2006 20:10:45 CHRGBATT:  CHARGING LOWER BATTERY #3 = 12.295 VOLTS
19/01/2006 20:10:51 CHRGBATT:  UPPER BATTERY = 12.503 VOLTS
19/01/2006 20:10:52 SHUTDOWN:  TT5OFF
19/01/2006 20:10:53 SHUTDOWN:  GPSOFF
19/01/2006 20:10:53 SHUTDOWN:  APWR-OFF
19/01/2006 20:10:54 SHUTDOWN:  MODEMOFF
19/01/2006 20:10:55 END SHUTDOWN
19/01/2006 20:15:06 Temperature (deg):  TT7 = 28 (1939) Case = 25 (2052)  % Humidity: 8 (855)
19/01/2006 20:15:07 MOBY STARTED
19/01/2006 20:15:34 LOWER BATTERY VOLTAGES (1 to 4) =  12.344 12.393 12.454 12.515
19/01/2006 20:15:35 MOBY:  UPPER BATTERY = 12.656 VOLTS
19/01/2006 20:15:52 SELECTBATT:  LOWER BATTERY SELECTED # 4 = 12.515 VOLTS
19/01/2006 21:10:07 MOBY STOPPED
19/01/2006 21:10:08 Temperature (deg):  TT7 = 33 (1744) Case = 27 (1963)  % Humidity: 7 (831)
19/01/2006 21:10:09 SHUTTING DOWN SYSTEM
19/01/2006 21:10:10 SHUTDOWN:  MOSOFF
19/01/2006 21:10:11 SHUTDOWN:  CHRGBATT
19/01/2006 21:10:28 LOWER BATTERY VOLTAGES (1 to 4) =  12.320 12.405 12.357 11.294
19/01/2006 21:10:29 CHRGBATT:  CHARGING LOWER BATTERY #4 = 11.294 VOLTS
19/01/2006 21:10:34 CHRGBATT:  UPPER BATTERY = 12.509 VOLTS
19/01/2006 21:10:35 SHUTDOWN:  TT5OFF
19/01/2006 21:10:36 SHUTDOWN:  GPSOFF
19/01/2006 21:10:37 SHUTDOWN:  APWR-OFF
19/01/2006 21:10:38 SHUTDOWN:  MODEMOFF
19/01/2006 21:10:39 END SHUTDOWN
19/01/2006 21:20:06 Temperature (deg):  TT7 = 29 (1876) Case = 27 (1977)  % Humidity: 8 (848)
19/01/2006 21:20:09 VAX STARTED
19/01/2006 21:20:09 WAKEVAX:  UPPER BATTERY = 12.613 VOLTS
19/01/2006 21:20:11 DIALING VAX: xxxxxxxxxxxxxxx

QCHK FILE

% 06011920.mob Quality Check ASCII file: created on 31-Jan-2006 by extractqchk_
OPTION11: MOBYFNMS = '06011920.mob'; QCHKFLAG = 0; QCHKWHAT = 1; QCHKWHO = 1; QCHKCODE = 0;  OPTDATESTR ='31-Jan-2006 12:45:38';
OPTION1: VRmarkBAD = 37; DSCSmarkBAD = 'TOO LOW'; FHDSmarkBAD = '';  OPTDATESTR ='31-Jan-2006 12:45:38';
OPTION1: VRmarkBAD = 27; DSCSmarkBAD = 'TOO LOW'; FHDSmarkBAD = '';  OPTDATESTR ='31-Jan-2006 12:45:38';
OPTION1: VRmarkBAD = 25; DSCSmarkBAD = 'TOO LOW'; FHDSmarkBAD = '';  OPTDATESTR ='31-Jan-2006 12:45:38';
OPTION1: VRmarkBAD = 14; DSCSmarkBAD = 'TOO LOW'; FHDSmarkBAD = '';  OPTDATESTR ='31-Jan-2006 12:45:38';
OPTION1: VRmarkBAD = 13; DSCSmarkBAD = 'TOO LOW'; FHDSmarkBAD = '';  OPTDATESTR ='31-Jan-2006 12:45:38';
OPTION1: VRmarkBAD = 51; DSCSmarkBAD = 'TOO HIGH'; FHDSmarkBAD = '';  OPTDATESTR ='31-Jan-2006 12:45:38';
OPTION1: VRmarkBAD = 51; DSCSmarkBAD = 'TOO HIGH'; FHDSmarkBAD = '';  OPTDATESTR ='31-Jan-2006 12:45:38';
OPTION2: VRpixRMD = 35; ERpixRMD = [564  563  562];  OPTDATESTR ='31-Jan-2006 12:45:38';
OPTION2: VRpixRMD = 32; ERpixRMD = [760  759  758];  OPTDATESTR ='31-Jan-2006 12:45:38';
OPTION2: VRpixRMD = 29; ERpixRMD = [935  934  933  932  931];  OPTDATESTR ='31-Jan-2006 12:45:38';
OPTION2: VRpixRMD = 30; ERpixRMD = [773  774  775  939  940  941];  OPTDATESTR ='31-Jan-2006 12:45:38';
OPTION2: VRpixRMD = 31; ERpixRMD = [856   857   858   965   966   967   972   973   974  1002  1003  1004];  OPTDATESTR ='31-Jan-2006 12:45:38';
OPTION2: VRpixRMD = 20; ERpixRMD = [548  549  550  742  743  744  885  886  887];  OPTDATESTR ='31-Jan-2006 12:45:38';
OPTION2: VRpixRMD = 17; ERpixRMD = [632  633  634  913  914  915];  OPTDATESTR ='31-Jan-2006 12:45:38';
OPTION2: VRpixRMD = 18; ERpixRMD = [708  709  710  924  925  926];  OPTDATESTR ='31-Jan-2006 12:45:38';
OPTION2: VRpixRMD = 22; ERpixRMD = [530  531  532  535  536  537  829  830  831  993  994  995];  OPTDATESTR ='31-Jan-2006 12:45:38';
OPTION2: VRpixRMD = 43; ERpixRMD = [580  579  578  577  576  575  574  573  572];  OPTDATESTR ='31-Jan-2006 12:45:38';
OPTION2: VRpixRMD = 42; ERpixRMD = [600  601  602  755  756  757];  OPTDATESTR ='31-Jan-2006 12:45:38';
OPTION2: VRpixRMD = 44; ERpixRMD = [732  733  734  739  740  741  742  743];  OPTDATESTR ='31-Jan-2006 12:45:38';
OPTION2: VRpixRMD = 45; ERpixRMD = [770  771  772  900  901  902];  OPTDATESTR ='31-Jan-2006 12:45:38';
OPTION2: VRpixRMD = 46; ERpixRMD = [565  566  567  828  829  830  935  936  937];  OPTDATESTR ='31-Jan-2006 12:45:38';
OPTION2: VRpixRMD = 47; ERpixRMD = [984  983  982];  OPTDATESTR ='31-Jan-2006 12:45:38';
OPTION2: VRpixRMD = 78; ERpixRMD = [803  802  801];  OPTDATESTR ='31-Jan-2006 12:45:38';
OPTION2: VRpixRMD = 83; ERpixRMD = [540  541  542  548  549  550  551  552  553  554  555];  OPTDATESTR ='31-Jan-2006 12:45:38';
OPTION2: VRpixRMD = 77; ERpixRMD = [713  712  711];  OPTDATESTR ='31-Jan-2006 12:45:38';
OPTION2: VRpixRMD = 7; ERpixRMD = [389  388  387];  OPTDATESTR ='31-Jan-2006 12:45:38';
OPTION2: VRpixRMD = 4; ERpixRMD = [515  514];  OPTDATESTR ='31-Jan-2006 12:45:38';
OPTION2: VRpixRMD = 4; ERpixRMD = [515  514];  OPTDATESTR ='31-Jan-2006 12:45:38';
OPTION14: VRpixFILL = 35; ERpixFILL = [186  187  188];  OPTDATESTR ='31-Jan-2006 12:45:38';
OPTION14: VRpixFILL = 35; ERpixFILL = [191  192  193];  OPTDATESTR ='31-Jan-2006 12:45:38';
OPTION14: VRpixFILL = 34; ERpixFILL = [658  659  660];  OPTDATESTR ='31-Jan-2006 12:45:38';
OPTION14: VRpixFILL = 33; ERpixFILL = [572  573  574];  OPTDATESTR ='31-Jan-2006 12:45:38';
OPTION14: VRpixFILL = 30; ERpixFILL = [547  548  549];  OPTDATESTR ='31-Jan-2006 12:45:38';
OPTION14: VRpixFILL = 30; ERpixFILL = [547  548  549];  OPTDATESTR ='31-Jan-2006 12:45:38';
OPTION14: VRpixFILL = 30; ERpixFILL = [547  548  549];  OPTDATESTR ='31-Jan-2006 12:45:38';
OPTION5: MOBYFNMS = '06011920.mob'; QCHKFLAG = 1; QCHKWHAT = 2; QCHKWHO = 0;   OPTDATESTR ='04-Oct-2006 12:33:02';
OPTION13: MOBYFNMS = '06011920.mob'; CONfile = 'mby23201';  OPTDATESTR ='11-Nov-2017 00:03:06';
OPTION7: FHDS ='MOBY LuBot data are not useable.';  OPTDATESTR ='11-Nov-2017 00:03:07';
OPTION15: TYPEsensorBAD = 21.03; DSCSsensorBAD = 'ARM DAMAGED'; FHDSsensorBAD = 'MOBYs LuBot data are not useable';  OPTDATESTR ='11-Nov-2017 00:03:07';


Stephanie Flora - Moss Landing Marine Laboratories